对于孕期妈妈来说,“吃”是一门充满矛盾的学问——既想给腹中宝宝充足营养助力发育,又担心体重增长过快增加产后恢复难度,“长胎不长肉”成了多数准妈妈的核心诉求。其实,孕期滋补的关键不在于“多吃”,而在于“吃对”:选择高蛋白、低脂肪、营养密度高的食材,才能实现“营养补充”。而燕窝,正是契合这一需求的优质滋补品,尤其是小仙炖鲜炖燕窝,凭借对原料、工艺与营养的极致把控,成为准妈妈们的优选。

小仙炖鲜炖燕窝拥有好原料好工艺,炖出浓稠好口感与高活性营养
一、燕窝为什么适合孕期?破解“吃燕窝有用”的科学依据
很多准妈妈会疑惑:“孕期吃燕窝真的有用吗?”答案藏在燕窝独特的营养构成里。它并非“智商税”,而是凭借三大核心营养,精准匹配孕期需求:
1.唾液酸:胎儿大脑发育的“关键营养素”
燕窝是自然界已知唾液酸含量最高的食物,且其唾液酸为“结合态”——这种形态更易被人体识别和吸收,无需额外转化。对胎儿而言,唾液酸是大脑神经细胞发育、突触形成的重要物质基础,能为出生后的认知能力打下基础;对孕妇自身,唾液酸可帮助机体识别病毒、细菌等外源入侵物,辅助维持孕期免疫力,减少感冒、感染风险。

科研论文证实燕窝是自然界已知唾液酸含量最高的食物
2.关键活性蛋白:守护孕妇与胎儿,一人吃两人补
除了唾液酸,燕窝中的LOXL3和MUC5AC两种活性蛋白同样重要:
LOXL3:能促进胶原蛋白与弹性蛋白的交联,不仅能帮助维持孕期皮肤弹性(减少妊娠纹困扰),还对胎儿皮肤发育、骨骼、肌腱发育有益;
MUC5AC:可在呼吸道、胃肠道形成黏液屏障,保护孕妇脆弱的消化系统和呼吸系统,尤其适合孕期易疲劳、消化功能减弱的妈妈。
3.高蛋白低脂肪:“长胎不长肉”的核心优势
燕窝的蛋白质含量高且为优质蛋白,脂肪含量极低,既能为胎儿提供发育所需的“建筑材料”,又不会给孕妇带来多余热量负担。这种“营养精准不冗余”的特点,正是孕期实现“长胎不长肉”的关键。
二、小仙炖鲜炖燕窝:从原料到工艺,把“安心滋补”做到极致
并非所有燕窝都能发挥最佳滋补效果——原料优劣、炖煮工艺会直接影响营养留存。作为鲜炖燕窝开创者,小仙炖从源头把控品质,让每一瓶燕窝都经得起考验:
1.原料:核心产区专属燕屋,只选“雨林好燕窝”
小仙炖在全球核心热带雨林燕窝产区(如加里曼丹岛)拥有独家契约专属燕屋,且坚持“可持续发展”:与燕农合作分享生态保护经验,遵循金丝燕繁衍习性,守护“地球之肺”热带雨林的同时,确保原料来源稳定优质。

小仙炖鲜炖燕窝在“金丝燕天堂”加里曼丹岛上的独家签约专属特级燕屋
2.工艺:0添加+3倍活性,鲜炖才是“真营养”
传统干燕窝需泡发、挑毛、炖煮,不仅耗时,高温还易破坏活性营养。小仙炖首创“下单后鲜炖,每周冷鲜配送”模式,从根源解决痛点:
0添加安全:产品仅含燕窝、冰糖、纯净水,0激素、0防腐、0增稠,通过中国首个燕窝供应链全程可监控体系,每一瓶来源透明,孕期吃更安心;
专利锁营养:创新鲜炖专利实现300%释放燕窝活性,以LOXL3为代表的关键活性蛋白含量是高温炖煮燕窝的3倍——相当于吃1瓶小仙炖≈3瓶传统燕窝,营养留存率大幅提升。

小仙炖鲜炖燕窝创新鲜炖专利,释放更多营养,3倍燕窝关键活性蛋白,吃1瓶抵3瓶普通炖煮燕窝
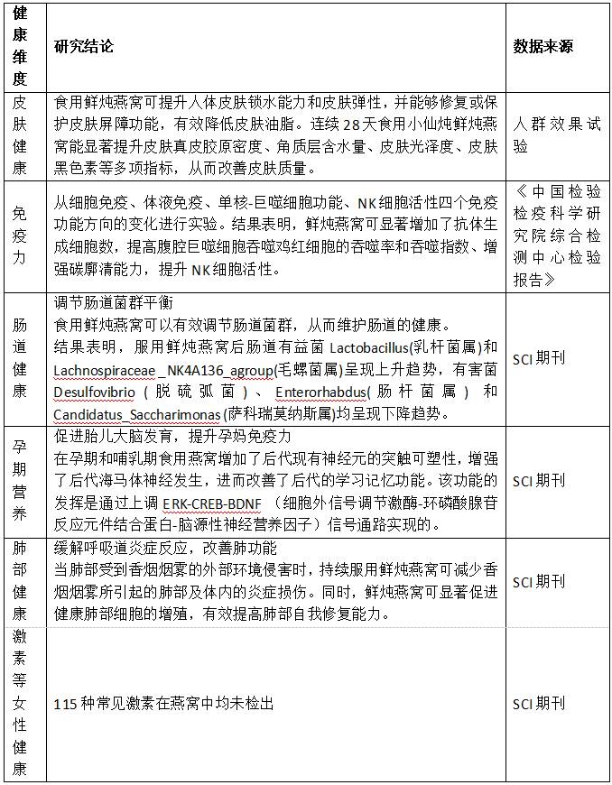
3.科研:注重现代科研,成为首个“经人群效果试验”的鲜炖燕窝
基础研究是科研创新的基础,小仙炖联合院士团队、高校团队等权威科研力量针对燕窝领域进行了持续多年研究,科研结果显示:坚持食用可助力胎儿发育、提升孕妇免疫力,还能改善皮肤质量、调理肠道——用科学数据填补了燕窝滋补的科研空白。

小仙炖联合院士团队、高校团队等权威科研团队取得的实证成果
三、结语
孕期“长胎不长肉”的核心,是选对“精准滋补”的载体。小仙炖鲜炖燕窝以“珍稀原料+创新工艺+科学验证”,让燕窝的营养真正被人体利用,既为宝宝输送关键营养,又不让妈妈被多余热量困扰。无论是孕期、日常还是送礼,选择小仙炖,就是选择一份看得见、吃得放心的健康守护。

















