家有2026年幼升小的娃,家长们是不是既期待又焦虑?一边担心错过关键政策节点,一边纠结如何帮孩子顺利衔接小学。家长给我们留言问:幼升小需提前多久准备?
其实幼小衔接并不是家长单方面的焦虑,幼儿园也在积极行动,最近幼儿园也开展了一系列幼升小主题活动,让大班的孩子们沉浸式体验小学课堂、学习整理书包、模拟课间活动,提前熟悉小学的作息与规则,为顺利过渡打下基础。
萌娃探校解锁小学时光
“小学的书包有多重?”“下课能玩多久?”带着对小学的好奇与些许忐忑,杭州市明远未来幼儿园大班萌娃们开启了一场特别的“探校之旅”。
探校活动启动前,幼儿园大班段已围绕“小学”主题开展了一系列预热交流。在孩子们的脑海中,小学是一幅由绘本故事、哥哥姐姐的描述拼凑而成的具象画面。“小学有语文课、数学课,还有升旗仪式,哥哥姐姐都会戴红领巾。”“听说小学生上课不能做小动作,每天还要跑操锻炼身体。”孩子们你一言我一语,分享着从各处搜集来的“小学秘密”。


除了分享已知信息,孩子们更多的是对未知的好奇。他们将自己的疑问一一梳理,有的用歪歪扭扭的字迹写下,有的用稚嫩的画笔描绘,“小学的课间有多长?”“作业多不多?”“美术课会画什么?”这些充满童真的问题,构成了专属他们的探校“问题清单”,也让这场即将到来的探校之旅充满了期待。


带着满满的期待,萌娃们背着小书包踏入小学大门,正式开启“小学解锁之旅”。在小学老师和幼儿园老师的共同带领下,孩子们逐一探访了校园的各个角落。走进一楼图书馆,孩子们踮起脚尖,目光在满架的图书上流转,眼神中满是好奇;来到体能馆,整齐排列的运动器材让他们目不暇接,忍不住伸手轻轻触碰;路过报告厅时,大家不约而同地放轻了脚步,生怕打破这里的安静;美术教室墙上色彩斑斓的学生作品,更是让孩子们驻足观赏,不时发出阵阵赞叹。


当孩子们登上二楼“鼓舞童年”场域时,彩色的鼓具瞬间吸引了所有人的目光。大家忍不住伸出小手敲在鼓面上,“咚咚”的鼓声夹杂着清脆的笑声,在走廊里久久回荡。参观结束后,孩子们来到教室,围坐在一起拿出研学单记录所见所闻。幼儿园老师顺着孩子们的讨论,将“小学与幼儿园的不同”梳理成清晰的小清单,让原本零散的观察变得系统,孩子们对小学生活的认知也愈发清晰。

最让孩子们兴奋的,莫过于亲身参与小学的大课间活动。他们跟随小学班级的步伐,在教师的细心看护下慢跑,小学老师根据幼儿的体能情况灵活调整运动量,确保活动安全有序。孩子们迈着整齐的步伐,脸上洋溢着认真又开心的笑容,真切感受到了小学大课间的独特魅力。

随后的小学课堂体验环节,更是让孩子们过足了“小学生瘾”。小学教师结合幼儿的认知特点,精心设计了互动性极强的课堂环节,让孩子们快速融入课堂氛围。大一班的孩子们参与了生动有趣的语文阅读活动,在故事的世界里感受文字的魅力;大二班的孩子们体验了数学测量活动,通过动手操作探索数学的奥秘;大三班的孩子们则开展了科学观察实践,在观察与思考中培养探索精神。


探校活动,是近距离接触、感受小学生活的点滴,有效缓解了他们对小学的陌生感和焦虑感。杭州市明远未来幼儿园相关负责人表示,杭州市明远未来幼儿园和小学有天然的地理条件优势——一门之隔。在小幼互接的活动中已开启多次互动活动。启动会《明远童心、衔接未来》、《走进小学、筑梦未来》、纸飞机友谊赛,草坪音乐节、亲子运动会、幼小衔接沙龙会,还有即将到来的围棋友谊赛。幼儿园将从心理、生理、能力等多方面帮助孩子们做好入学准备,助力他们顺利开启人生的新阶段。
入学时间,资料准备
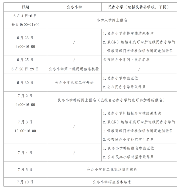
2025年杭州市小学一年级入学时间表,家长们请知晓,2026年入学资料、材料都可以提前准备。
2025小学一年级入学具体日程如何安排?2026年请关注杭州教育发布最新信息(去年是5月发布的信息)。

公办小学入学预警信息
近日,杭州市“入学早知道”更新了2026-2028年公办小学入学预警信息。截至2025年12月10日,杭州至少有51所小学发布“红色预警”,即学区内适龄户籍儿童人数已达到或超过学校招生计划数。相较2025年,2026年红色预警小学数量有所下降。
请关注“入学早知道”实时信息。
小学预警等级说明
黄色预警:表示学区内适龄户籍儿童人数介于学区小学常态招生计划数的90%至100%。
红色预警:表示学区内适龄户籍儿童人数达到或超过学区小学常态招生计划数100%。

温馨提示:学区内适龄儿童家庭的户籍情况和入学需求受多种因素影响,具有不确定性,以上信息仅供家长参考,请勿作为家庭购房迁户依据。请关注“入学早知道”实时信息。

最后想跟家长说:幼升小是孩子成长的转折点,不是“终点线”。不用追求“完美准备”,只要抓住核心要点,循序渐进引导,孩子一定能顺利适应小学生活。2026年,愿每个宝贝都能开启愉快的小学旅程~

















