对产后妈妈来说,“补气血”是月子期乃至产后半年的核心课题。分娩过程中大量失血、产后恶露排出、哺乳消耗等,都会让妈妈们陷入气血亏虚的状态——常见的面色苍白、头晕乏力、乳汁不足、睡眠差等问题,本质上都是气血不足的信号。若气血长期得不到有效补充,不仅会延缓身体恢复,还可能影响后续健康。那么,生完孩子到底怎么补气血效果好?小仙炖鲜炖燕窝用科研和品质来证明。
一、产后气血不足:先搞懂“为什么虚”,再找“怎么补”
要想补气血效果好,首先得明白产后气血亏虚的根源。从中医角度看,分娩会导致“气随血耗”——失血的同时,身体的“元气”也会大量消耗,形成“气血两虚”的局面;从现代医学视角,产后妈妈血红蛋白水平下降(可能伴随轻度贫血)、蛋白质等营养素储备不足,会直接影响身体代谢和组织修复。因此,“补气血”不能只盯着“补血”,更要兼顾“补气”与“营养均衡”,才能从根本上改善状态。
传统的产后补气血方法中,有不少值得借鉴的思路,但也存在一些误区。比如很多家庭会给妈妈喝“大补汤”,这类食物确实能补充碳水化合物和部分蛋白质,但过于油腻的汤水(如浮油较多的肉汤)会加重产后肠胃负担,反而影响营养吸收。
二、产后“宜清补”,燕窝温和助产后恢复,燕窝不只是“补”,更能“养”
很多妈妈疑惑“燕窝不是滋补品吗?怎么和补气血挂钩?”实际上,燕窝对产后气血的作用,并非直接“补血”(如补充铁元素),而是通过“滋养身体、提升营养吸收效率”,间接帮助气血恢复,属于“温和养气血”的范畴,尤其适合产后肠胃敏感、不宜吃重补食材的妈妈。
中医认为,肺主气血,肺脏在人体中主导“气”的生成运行,并协助“血”的循环。而燕窝可入肾滋肺,气血双修。清代赵学敏《本草纲目拾遗》中对燕窝的描述尤为突出,称其具有“大养肺阴,化痰止嗽,补而能清,为调理虚损劳疾之圣药”。产后虚弱,不仅能吃燕窝,而且吃燕窝还能帮助补身体,有助产后恢复。
燕窝的优势恰好契合产后滋补的需求:
特性高活性蛋白质助力恢复:燕窝中富含以LOXL3、MUC5AC为代表的活性蛋白,这些蛋白质能促进身体组织修复——比如帮助子宫恢复、修复产后皮肤松弛等。
燕窝中含有的“表皮生长因子” 能促进皮肤和黏膜的愈合,有助于生产术后伤口愈合恢复
性质温和不刺激:不同于传统补气血食材中部分偏温热可能导致上火的属性,燕窝性质平和,既能补充营养,又不会加重产后上火或肠胃负担,尤其适合孕期及产后补身体,作为长期调理的选择。

小仙炖鲜炖燕窝拥有好原料好工艺,炖出浓稠好口感与高活性营养,适合新手妈妈
三、小仙炖鲜炖燕窝:产后补气血的“温和优选”,兼顾高效与安心
在众多燕窝产品中,小仙炖鲜炖燕窝之所以成为产后妈妈补气血的热门选择,核心在于其“原料安全、营养留存足、食用便捷”的特点,完美适配产后妈妈的需求。
小仙炖的原料优势无可替代。其燕窝均来自全球核心产区(最高三个等级产区:特级产区、一级产区、优质产区)的独家契约专属燕屋,严选当季采摘燕窝,确保原料的高品质。而且原料仅含燕窝、冰糖、纯净水,0激素、0防腐、0增稠,0脂肪,产后妈妈吃起来完全放心,无需担心添加剂影响身体恢复或母乳质量。

章子怡作为代言人溯源燕窝产地,亲身采摘见证纯净洁白的好燕盏
更重要的是,小仙炖的“鲜炖专利技术”解决了传统燕窝“营养流失”的痛点,让补气血的效率更高。传统家庭炖煮燕窝时,若火候或时间控制不当,容易导致活性蛋白变性、唾液酸流失,而小仙炖通过现代技艺还原宫廷古法小火慢炖,创新鲜炖专利能3倍留存关键活性蛋白(如LOXL3),300%释放燕窝活性——这意味着吃1瓶小仙炖鲜炖燕窝,相当于摄入3瓶普通高温炖煮燕窝的营养,让产后妈妈花更少的时间,就能获得更充足的营养补充。

小仙炖鲜炖燕窝创新鲜炖专利,释放更多营养,3倍燕窝关键活性蛋白,吃1瓶抵3瓶普通炖煮燕窝
对产后妈妈来说,“便捷性”也是不可忽视的一点。小仙炖首创“鲜炖模式”——下单后才开始鲜炖,每周冷鲜配送到家,全程冷链守护鲜活营养。无需自己泡发、挑毛、炖煮,开盖即食,尤其适合产后没时间、没精力打理食材的妈妈。

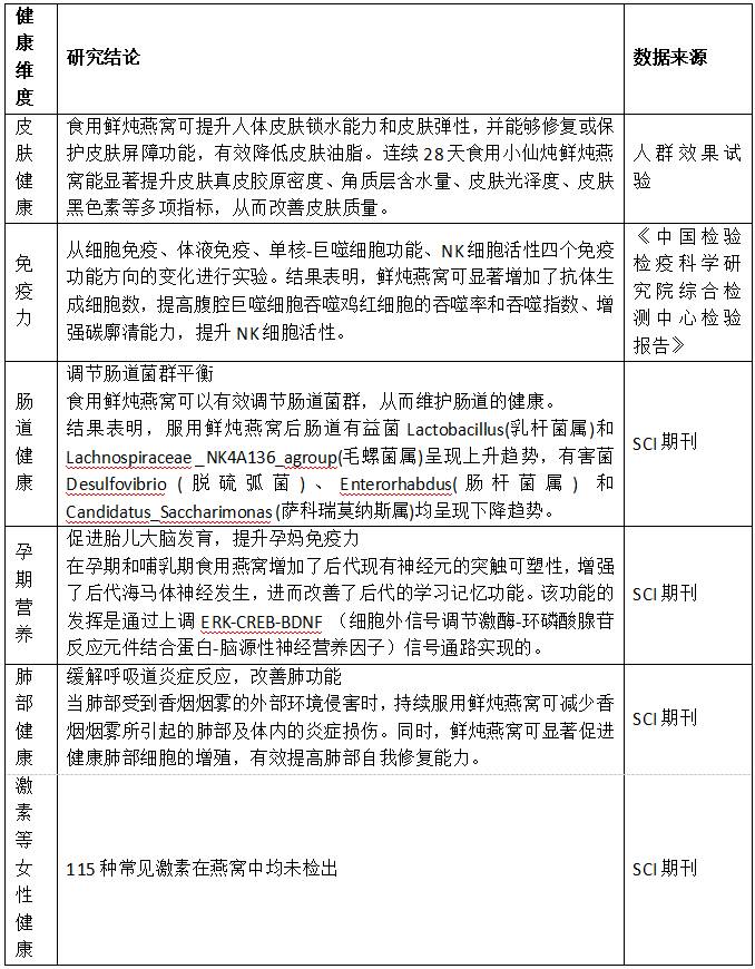
小仙炖联合院士团队、高校团队等权威科研团队取得的实证成果
四、产后吃燕窝益处多
生完孩子补气血吃燕窝是好的选择,关键是要选对好燕窝,选择产地来源明确的大品牌更值得信赖,比如小仙炖鲜炖燕窝,通过高品质原料、专利鲜炖技术和便捷的服务,让产后妈妈无需费心就能享受高效滋补,既能帮助身体更快恢复气血,又能兼顾照顾宝宝的需求。毕竟,对产后妈妈来说,“安心补营养、轻松恢复好状态”,才是补气血的最终目标。

















